Assembly Instructions for the SG-µMD1 Version 1.0 PCB

Version 1.00 (19-Apr-19)

Copyright © 1994-2022
Samuel M. Goldwasser
--- All Rights Reserved ---

For contact info, please see the
Sci.Electronics.Repair FAQ Email Links Page.


Reproduction of this document in whole or in part is permitted if both of the following conditions are satisfied:
  1. This notice is included in its entirety at the beginning.
  2. There is no charge except to cover the costs of copying.


Table of Contents


Preface

Author and Copyright

Author: Samuel M. Goldwasser

For contact info, please see the Sci.Electronics.Repair FAQ Email Links Page.

Copyright © 1994-2016
All Rights Reserved

Reproduction of this document in whole or in part is permitted if both of the following conditions are satisfied:

1. This notice is included in its entirety at the beginning.
2. There is no charge except to cover the costs of copying.

DISCLAIMER

µMD1 is intended for use in hobbyist, experimental, research, and other applications where a bug in the hardware, firmware, or software, will not have a significant impact on the future of the Universe or anything else. While every effort has been made to avoid this possibility, µMD1 is an on-going development effort. We will not be responsible for any consequences of such bugs including but not limited to damage to the wafer FAB you picked up on eBay for $1.98 + shipping, financial loss from the use of 37 spools of ABS due to the office 3-D printer fabricating a part 25.4x too large in all dimensions, or bruising to your pet's ego from any number of causes directly or indirectly related to µMD1. ;-)

Acknowledgment

Thanks to Jan Beck for selecting the chipKIT DP32 and writing and testing initial versions of the firmware and GUI. And for getting me interested in actually getting involved in this project. If anyone had told me six months ago that I'd be writing code in C, MIPS assembly language, and Visual Basic - and enjoying it (sort of) - I would have suggested they were certifiably nuts. ;-) Jan maintains the master GUI source code as well as slightly different versions of the firmware and a development blog on the overall project. And a version of the firmware providing basic readout of displacement on any Bluetooth wireless device with a terminal APP, or with a bit more polished presentation (though not the complete GUI) on Android devices, may be found on Jan's Web site. See that and more under "References".


Introduction

The SG-µMD1 kit of parts includes everything necessary for a 3 axis µMD1 readout without sensors, as well as most other parts needed to populate the PCB to be equivalent to the chipKit DP32.

There are no more bare V1.0 SG-µMD1 PCBs so this document is for reference-only should have one of the assembled V1.0 PCBs.

This document provides detailed instructions for assembling the SG-µMD1 PCB Version 1.0. A similar document will be provided when V1.2 is available. (There is no V1.1.) V1.0 and V1.2 are functionally equivalent for µMD1 in that they can be swapped in a system or substituted for the original chipKit DP32 version without requiring any hardware or software changes. Most of the differences relate to the LED indicators, the majority of which are not useful for µMD1 anyhow. :) But the correct assembly procedure must be used because the layout has changed slightly, along with some part numbers. Check the marking on the PCB to confirm the version.

The LEDs have changed both in terms of behavior and location in SG-µMD1-V1.0. The chipKit LEDs LED1-LED4 (on signals RB3-RB0) are still present but are located near the upper Arduino pin header and labeled LD8-LD5. They are directly driven from the PIC32 pins and their outputs are inverted. So for example, on SG-µMD1-V1.0, digitalWrite(PIN_LED3, 1); turns the LED3 (LD6) OFF. Thus for those rare occasions where the firmware outputs something to an LED (and anyone cares), the C code may need to be modified accordingly. It doesn't matter for the heartbeat, but in firmware V58.xx, it might. Four additional LEDs have been added for REF and MEAS1-MEAS3 and are directly driven from their respective line receivers. Of all the LEDs, only LD8 and LD0 are actually needed. LD8 (LED1) flashes to indicate that the boot loader is active. And LD0 (Power) is a key part of Smoke Test #1, below. ;-)

All components are through-hole and except as noted in the detailed assembly procedure, should seat flush on the PCB. They shouldn't be suspended in mid-air swinging in the breeze. :) Most components are identified on the silk-screen and with only a few exceptions, the label won't be obscured when the part is installed.

SG-µMD1 V1.0 Single Axis PCB shows the PCB populated with the parts for a single axis system without sensors. However, R34 and R35 are not needed unless programming the PIC32 from an IDE like MPLAB, and the JP7 header and the blue jumper would normally be replaced with a wire. :) The input terminating resistors for REF and MEAS1 (R1,R2,R6,R7) have not been installed since their value may depend on the specific configuration, and in many cases can be omitted entirely.

A low power soldering iron with narrow tip and thin (e.g., #22 AWG) rosin-core solder will be required. DO NOT even think about attempting this without suitable soldering equipment. It's well worth the investment. A Weller soldering gun or propane torch will not work. :) Rosin core solder is also essential. And while I'm quite confident that you never make mistakes, a means of component removal such as a de-soldering pump (e.g., SoldaPullt™) will be highly desirable. Screwing up component removal can easily ruin the PCB and is not covered under the unlimited limited warranty. :-)

Proper soldering technique will be such that the exposed solder on each pad should be shiny with a concave profile. It should not be a blob and just needs to fill the hole. Solder is not glue. Some excess solder doesn't hurt anything but looks unprofessional. A 10X magnifier may come in handy for inspection. Residual rosin can be cleaned off with isopropyl alcohol or an environmentally-friendly electronic solvent. However, leaving the rosin alone is also acceptable (if ugly).

Total assembly time should be well under two hours for someone proficient in fine soldering. Cutting component leads to 1/4 to 3/8 inch before installation will simplify soldering as the long leads won't be poking you in the face. :( :) Then trim flush after soldering.

It is recommended that the USB driver and µMD1 GUI be installed on your PC or laptop prior to assembly so that it will be possible to perform a "live" test as soon as the board is ready.

Schematic for the SG-µMD1 Version 1.0

The schematic for the SG-µMD1 Version 1.0 PCB may be found at SG-µMD1 Version 1.0 Schematic. This includes everything on the board. Minimally Populated SG-µMD1 Version 1.0 Schematic includes only the parts required for a system with up to three axes but no sensors. It eliminates chipKIT DP32 features that are not needed for µMD1 and is the version that will be of interest to most users. The other parts can always be added at a later time if needed.

Printing out the schematic and having it available for reference while assembling the PCB may be helpful.

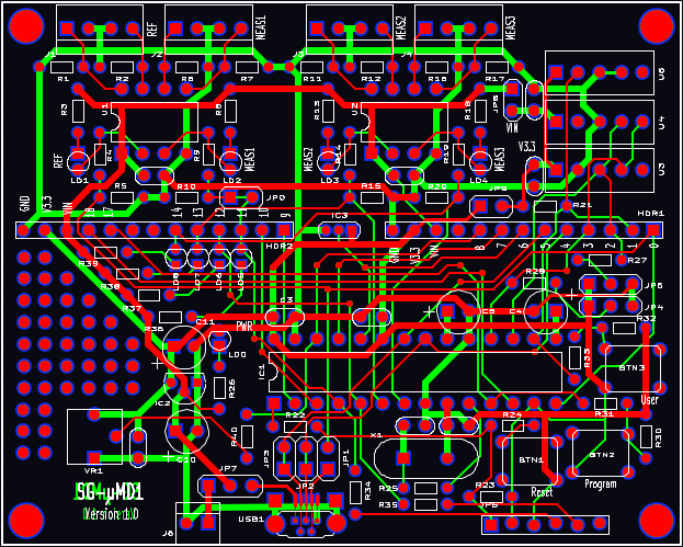
SG-µMD1 PCB Layout Version 1.0

Refer to the SG-µMD1 board layout below.

       

SG-µMD1 V1.0 PCB Layout Diagram (Left) and Single Axis Populated PCB (Right)

As can be seen by comparing this layout with that of the chipKIT board, most parts are in similar locations. The USB connector has moved to the bottom of the board along with its associated jumpers. The Arduino headers have moved slightly and there are now complete layout patterns for up to 3 measurement channels and locations for the environmental sensors.

For use with environmental sensors, additional components will be required that are not part of the standard SG-µMD1 kit.

The populated PCB shows all components required for a single axis system without sensors. R34 and R35 are not needed unless programming the PIC32 from an IDE like MPLAB. JP7 and the blue jumper would normally be replaced with a wire. :) The missing jumpers are either not needed or bridged by a trace on the underside of the PCB. The terminating resistors (R1,R2,R6,R7) have not been installed since their value may depend on the specific configuration.

If only interested in running the PIC32 for other purpsoes, or for downloading the bootloader or other firmware using MPLAB, it's even simpler. Go to Assembly Instructions for the SG-µMD1 for MPLAB Version 1.0 PCB.

Step-by-Step "Heathkit™-style" Instructions for SG-µMD1 PCB Version 1.0

Print out this document so each step can be checked off ( ) as it is completed.

The parts list below assumes populating the SG-µMD1 for 3 channels. So for a single channel system, some parts in this list may not be present and/or there is no need to install those associated with channels 2 and 3.

  1. ( ) Confirm that all parts are present and undamaged:

    Some of these components are not required for µMD1 but can be used to fully populate the board or to provide more flexibility.

  2. ( ) Install the USB Micro B connector on the top of the PCB. First solder the through-hole tabs. Confirm that the connector is flush on the board before soldering the pins. The tabs and pins may not quite poke through the PCB so assure that solder actually flows down inside the holes and reaches them. Take care to avoid solder bridges between the very closely spaced pins.

    Note that the through-hole USB connector is installed at a right angle to the PCB. If you would prefer one that is parallel to the PCB and are comfortable soldering an SMD connector with legs that are only 1.3 mm apart and barely accessible even with a narrow-tip soldering iron, they are readily available from electronics distributors or eBay and should be compatible with the PCB layout pattern. Or if you can locate a through-hole connector that installs flat on the PCB, contact me via the email links at the top of this page. :)

  3. ( ) Install a jumper wire between the two right-most pads of JP7 (near the USB connector). For µMD1 there should never really be any need so use external power.
  4. ( ) Install IC2 (MCP1700T, TO92). It should stand off from the PCB by 1/8th inch or so. Make sure the outline matches
  5. ( ) Install C10,C11 (4.7 uF). Note polarity: Positive is marked on the PCB and is also the square pad. Negative on the capacitor is marked by a line.

  6. ( ) Install LD0 (3 mm LED). The anode is the longer lead and the square pad on the PCB. The cathode is the shorter lead and the flat on the body of the LED. Cut the leads about 1/10" from the body if the LED can't be inserted to sit flush on the PCB. Take care not to overheat or stress the leads on the LED when soldering.

  7. ( ) Install R26 (10K ohms).

  8. ( ) Smoke test #1: Plug the board into a live USB A socket or charger via the included USB A to USB Micro B cable. LD0 (Power) should come on immediately. If a DMM is available confirm that the voltage measured across pins 28 and 27 of IC1 is between 3.2 V and 3.4 V. Unplug. And, uh, nothing should smoke. ;-)

It is recommended that the following six sets of resistors be soldered only after all have been inserted. Errors in placement will be more likely to be caught before soldering.

  1. ( ) Install R22,R34,R35 (51 ohms).
  2. ( ) Install R24 (200 ohms).
  3. ( ) Install R25 (680 ohms).
  4. ( ) Install R23,R30,R31 (10K ohms).
  5. ( ) Install R4,R9 (150 ohms).
  6. ( ) Install R5,R10 (330 ohms).

  7. ( ) Install C6,C7 (33 pF). These may not be labeled on the silk-screen. They are adjacent to pins 8,9 and 10,11 of IC1.

    Note: The 33 pF and 0.1 µF capacitors may appear identical. Inspect their marking to identify them.

  8. ( ) Install C1,C3,C8,C9 (0.1 µF). Some of these may not be labeled on the silk-screen. 0.1x0.2 inch parts having rounded ends without part numbers are 0.1 µF caps. They are near VR1, U1 (and U2), and pins 23,24 and 27,28 of IC1.

    Note: The 33 pF and 0.1 µF capacitors may appear identical. Inspect their marking to identify them.

  9. ( ) Install C4 (4.7 µF). Note polarity: Positive is marked on the PCB and is also the square pad. Negative on the capacitor is the line.

  10. ( ) Install C5 (10 µF or 22 µF tantalum capacitor, yellow gum drop.) Pay particular attention to the polarity. These tend to explode eventually if installed backwards. The labeling should face away from the PIC32 socket.

  11. ( ) Install LD8 (3 mm LED) and R39 (10K). Optional: Install LD5-LD7 and R36-R38 (10K). The anode on the LEDs is the longer lead and the square pad on the PCB. The cathode is the shorter lead and the flat on the body of the LED. Take care not to overheat or stress the leads on the LED(s) when soldering.

    Only LD8 (which corresponds to LED1 on the chipKit board) is really needed. It is used to indicate when the boot loader is active. If installing only LD8, cut its leads about 1/10" from the body if it can't be inserted to sit flush on the PCB.

    Note that on SG-µMD1 PCB Rev. 1.0, the layout has these LEDs a bit too close together. Can you believe that? :) So if installing all of them, their leads will need to be formed to fit. Take care not to overheat or stress the leads on the LEDs when soldering.

  12. ( ) Optional: Install LD1,LD2 (3 mm LED) and R3,R8 (10K). The anode of the LED is the longer lead and the square pad on the PCB. The cathode is the shorter lead and the flat on the body of the LED. Cut their leads about 1/10" from the body if they can't be inserted to sit flush on the PCB. Take care not to overheat or stress the leads on the LEDs when soldering.

    LD1 and LD2 show activity on the REF and MEAS1 inputs, respectively. Under normal conditions, these serve no useful purpose other than to make the board more illuminating and may be omitted. ;-)

  13. ( ) Install BTN1,BTN2 (pushbuttons). Press in place flush against the PCB. Solder all 4 pins on each.
  14. ( ) Install SKT1 (28 pin SDIP socket). The cutout on the socket should match the cutout on the PCB. First solder two diagonal corner pins and confirm the socket is flush against the PCB. Then solder the rest.
  15. ( ) Install SKT2 (8 pin DIP socket). The cutout on the socket should match the cutout on the PCB. First solder two diagonal corner pins and confirm the socket is flush against the PCB. Then solder the rest.
  16. ( ) Install J1,J2 (4 pin headers). The tab should face toward the center of the PCB. First solder one pin and confirm the header is flush against the PCB. Then solder the rest.

  17. ( ) Install X1 (8 MHz crystal in sardine can).

  18. ( ) Carefully inspect for unsoldered pins, solder bridges and other blemishes. Correct as needed. THIS IS ESSENTIAL! It would be bad form to blow the PIC32 due to an errant blob of solder. :(

  19. ( ) Carefully plug in the PIC32 confirming that all pins are seated and none are bent. The dot or cutout on the chip should match the PCB labeling.

  20. ( ) Smoke test #2. :) Plug the board into a USB A socket on your PC or laptop using the included cable. The power LED should come on and Windows should recognize SG-µMD1 as a USB device. If the µMD1 GUI is then run, the graph should scroll from right to left. With no REF or MEAS signals, there will be no data, but this is an indication that the PIC32 is alive. And again, there should be no smoke. :)

  21. ( ) Press Reset (BTN1) and hold it while also pressing Program (BTN2). Release Reset and then release Program. LED1 (LD8) should be flashing rapidly indicating that the board is salivating in anticipation of having new and improved firmware uploaded to it. ;-) This confirms that the button circuitry is functional. There should be no actual need to load firmware as the latest version for µMD1 will have been pre-installed so press Reset to exit boot mode. Remove the USB cable.

  22. ( ) Carefully plug in a UA9637 or UA9639 and confirm that all pins are seated and none are bent. The dot or cutout should match the PCB labeling.

  23. ( ) Optional: If LD1 and LD2 are present, plug the board into a live USB A socket using the included cable. It should be possible to get the REF and MEAS1 LEDs to change state by Carefully touching the signal pins on the REF and MEAS1 headers.

  24. ( ) Optional: This will require the USB drivers and µMD1 GUI to be installed. Plug the board back into USB and start the µMD1 GUI. Open the COM port. The plot should start scrolling from right to left. With no signals, there will be a "No Signals" Error. Touch signal pins on the REF header (J1); the plot should jump upwards. Touch signal pins on the MEAS header (J2); the plot should jump downwards. Exit the GUI and unplug the USB cable. If LD1, R3, LD2, and R8 are present, the REF and MEAS1 LEDs may also change state.

  25. ( ) Optional: Install R1,R2,R5,R6 (REF,MEAS1 input termination, 150 ohms). Depending on the setup, it may be desirable to increase their value or for short runs, to leave them out entirely if there is a common ground elsewhere.

  26. ( ) Congratulations! This completes assembly of a 1 axis system. Further instructions on testing may be found in the Micro Measurement Display 1 (µMD1) Installation and Operation Manual.

For a 2 or 3 axis system, add the following:

  1. ( ) Install C2 (0.1 uF).
  2. ( ) Install R15,R20 (150 ohms).
  3. ( ) Install R14,R19 (330 ohms).

  4. ( ) Optional: Install LD3,LD4 (3 mm LED) and R13,R18 (10K). The anode of the LEDs is the longer lead and the square pad on the PCB. The cathode is the shorter lead and the flat on the body of the LED. Cut their leads about 1/10" from the body if they can't be inserted to sit flush on the PCB. Take care not to overheat or stress the leads on the LEDs when soldering.

    LD3 and LD4 show activity on the MEAS2 and MEAS3 inputs, respectively. Under normal conditions, these serve no useful purpose other than to make the board more illuminating and can be omitted. ;-)

  5. ( ) Install SKT3 (8 pin DIP socket). Assure that the cutout on the socket matches the cutout on the PCB. First solder two diagonal corner pins and confirm it is flush against the PCB. Then solder the rest.
  6. ( ) Install J3,J4 (4 pin headers). Assure that the tab faces toward the center of the PCB. First solder one pin and confirm it is flush against the PCB. Then solder the rest.
  7. ( ) Carefully plug in a UA9637 or UA9639 confirming that all pins are seated and none are bent. The dot or cutout should match the PCB labeling.

  8. ( ) Carefully inspect for unsoldered pins, solder bridges and other blemishes. Correct as needed. THIS IS ESSENTIAL!

  9. ( ) Optional: If LD3 and LD4 are present, plug the board into a live USB A socket using the included cable. It should be possible to get the MEAS2 and MEAS3 LEDs to change state by Carefully touching the signal pins on the MEAS2 and MEAS3 headers. (The GUI can't be used to test MEAS2 and MEAS3 because it may not respond to the low count rate on these inputs.)

  10. ( ) Optional: Install R11,R12,R16,R17 (MEAS2,MEAS3 input termination, 150 ohms). Depending on the setup, it may be desirable to increase their value or for short runs, to leave them out entirely if there is a common ground elsewhere.

  11. ( ) Congratulations! This completes assembly of a 3 axis system. Further instructions on testing may be found in the Micro Measurement Display 1 (µMD1) Installation and Operation Manual.

For sensors, refer to the schematic. :) The patterns on the PCB were designed to accommodate the most likely types, but some creativity may be needed depending on what actual parts are used. Jumpers and bypass capacitors will also be required. Pay careful attention to whether 5 V or 3.3 V is required.

Parts List for SG-µMD1 Version 1.0

These are the required parts for up to a 3 axis system without sensors and include parts for the Arduino and programming headers and some other functions that may be useful but are not essential or needed for µMD1. Some parts like the REF/MEAS and most other LEDs (along with their associated current limiting resistors) can also be omitted if desired. Refer to the schematic for more details.

 Reference   Type      Part/Value     Function
-------------------------------------------------------------------------------
   BTN1    Pushbutton   SPST NO       Reset
   BTN2    Pushbutton   SPST NO       Program
   BTN3+   Pushbutton   SPST NO       User

    C1     Capacitor     0.1 µF       U1 5 V bypass
    C2*    Capacitor     0.1 µF       U2 5 V bypass
    C3     Capacitor     0.1 µF       IC1 3.3 V bypass
    C4     Capacitor     4.7 µF       IC1 VBUS bypass
    C5     Capacitor     10 µF Tant.  IC1 VCAP bypass
    C6     Capacitor     33 pF        IC1 crystal bypass
    C7     Capacitor     33 pF        IC1 crystal bypass

    C8     Capacitor     0.1 µF       3.3 V bypass
    C9     Capacitor     0.1 µF       3.3 V bypass

    C10    Capacitor     4.7 µF       VIN bypass
    C11    Capacitor     4.7 µF       3.3 V bypass

    IC1    IC         PIC32MX250F150B-50I/S PIC32 28 pin SDIP
    IC2    IC           MCP1700T      3.3 V regulator

    J1     Header        4 pin        REF input connector
    J2     Header        4 pin        MEAS1 input connector
    J3*    Header        4 pin        MEAS2 input connector
    J4*    Header        4 pin        MEAS3 input connector

    JP7+   Jumper block  3 pin        VIN select

    LD0    LED          3 mm LED      Power LED
    LD1+   LED          3 mm LED      REF LED
    LD2+   LED          3 mm LED      MEAS1 LED
    LD3+   LED          3 mm LED      MEAS2 LED
    LD4+   LED          3 mm LED      MEAS3 LED
    LD5+   LED        3 mm HB LED     P32_PGD RB0 LED (chipKit LED4)
    LD6+   LED        3 mm HB LED     P32_PGC RB1 LED (chipKit LED3)
    LD7+   LED        3 mm HB LED     RB2 LED (chipKit LED2)
    LD8    LED        3 mm HB LED     RB3 LED (chipKit LED1)

   PCB1    PCB        SG-µMD1-PCB     Blank SG-µMD1 PCB

    R1     Resistor  150 ohm, 1/8 W   REF termination
    R2     Resistor  150 ohm, 1/8 W   REF termination
    R3+    Resistor  10K ohm, 1/8 W   REF LED current limiting
    R4     Resistor  330 ohm, 1/8 W   REF 5V->3.3 V level shift
    R5     Resistor  150 ohm, 1/8 W   REF 5V->3.3 V level shift

    R6     Resistor  150 ohm, 1/8 W   MEAS1 termination
    R7     Resistor  150 ohm, 1/8 W   MEAS1 termination
    R8+    Resistor  10K ohm, 1/8 W   MEAS1 LED current limiting
    R9     Resistor  330 ohm, 1/8 W   MEAS1 5V->3.3 V level shift
    R10    Resistor  150 ohm, 1/8 W   MEAS1 5V->3.3 V level shift

    R11*   Resistor  150 ohm, 1/8 W   MEAS2 termination
    R12*   Resistor  150 ohm, 1/8 W   MEAS2 termination
    R13+   Resistor  10K ohm, 1/8 W   MEAS2 LED current limiting
    R14*   Resistor  330 ohm, 1/8 W   MEAS2 5V->3.3 V level shift
    R15*   Resistor  150 ohm, 1/8 W   MEAS2 5V->3.3 V level shift

    R16*   Resistor  150 ohm, 1/8 W   MEAS3 termination
    R17*   Resistor  150 ohm, 1/8 W   MEAS3 termination
    R18+   Resistor  10K ohm, 1/8 W   MEAS3 LED current limiting
    R19*   Resistor  330 ohm, 1/8 W   MEAS3 5V->3.3 V level shift
    R20*   Resistor  150 ohm, 1/8 W   MEAS3 5V->3.3 V level shift

    R22    Resistor  51 ohm, 1/8 W    PIC32 reset
    R23    Resistor  10K ohm, 1/8 W   PIC32 reset
    R24    Resistor  200 ohm, 1/8 W   PIC32 reset
    R25    Resistor  680 ohm, 1/8 W   PIC32 crystal

    R26    Resistor  10K ohm, 1/8 W   Power LED current limiting
    R30    Resistor  10K ohm, 1/8 W   Program button bias network
    R31    Resistor  10K ohm, 1/8 W   Program button bias network
    R32+   Resistor  10K ohm, 1/8 W   User button bias network
    R33+   Resistor  10K ohm, 1/8 W   User button bias network

    R34+   Resistor  51 ohm, 1/8 W    P32_PGD series resistor
    R35+   Resistor  51 ohm, 1/8 W    P32_PGC series resistor

    R36+   Resistor  10K ohm, 1/8 W   P32_PGD T5CK/RB0 (LED4) current limiting
    R37+   Resistor  10K ohm, 1/8 W   P32_PGC RB1 (LED3) current limiting
    R38+   Resistor  10K ohm, 1/8 W   RB2 (LED2) current limiting
    R39    Resistor  10K ohm, 1/8 W   RB3 (LED1) current limiting

   SKT1    Socket    28 pin, 300 mil  Socket for PIC32
   SKT2    Socket    8 pin, 300 mil   Socket for REF/MEAS line receiver
   SKT3*   Socket    8 pin, 300 mil   Socket for MEAS2/MEAS3 line receiver
   SKT4+   Socket    40 pin, SIP      Socket strip for HDR1,HDR2,JP6

    U1     IC       UA9637 or UA9639  REF/MEAS1 line receiver
    U2*    IC       UA9637 or UA9639  MEAS2/MEAS3 line receiver

   USB1    Connector                  USB Micro B female connector

    X1     Crystal       8 MHz        PIC32 master clock

"*" denotes parts that can be omitted for a single axis system. "+" denotes parts that are not required for µMD1.

Notes:

  1. The only LEDs that are really needed are LD0 and LD8. LD0 is the Power indicator to show that the thing is alive and is required for Smoke Test #1. LD8 corresponds to chipKIT DP32 LED1, the bootloader activity indicator. If I provide the parts, all the LEDs will be the same color - super-bright green, blue, or white (my choice). And even with the 10K ohm series resistors limiting current to less than 0.5 mA, they may still be annoyingly bright. ;-) Feel free to substitute LEDs having your preferred decorator colors, modifying the values of the current limiting resistors as needed to equilize brightness.

  2. Some 0.1 µF bypass caps may not have reference designators on the silk-screen but their location should be obvious. Refer to the photo of the populated board.

  3. As with the chipKit DP32, VIN must be +5 VDC.


-- end V1.00 --